電池片自動包裝機方案
·分選機無需改造,可適配現有料盒,無額外成本支出;
·數據信息流轉自動化,采集現有料盒信息;
·全自動化設計,所以包材均配備多組料倉;
01 |
一、項目特色介紹
·分選機無需改造,可適配現有料盒,無額外成本支出;
·數據信息流轉自動化,采集現有料盒信息;
·全自動化設計,所以包材均配備多組料倉;
01、自動放包材
·自動取放中孔板、無硫紙、PA盒;
02、自動理片
·實現自動整理,無需人工干預;
03、缺陷檢測
·缺陷檢測:脫晶、碎片、溢漿等不良;
04、自動套袋
·自動將電池片套進包裝袋內,并進行折袋;
05、自動標貼
·自動出標簽;
·自動貼標簽;
二、主要核心功能

三、對比分析


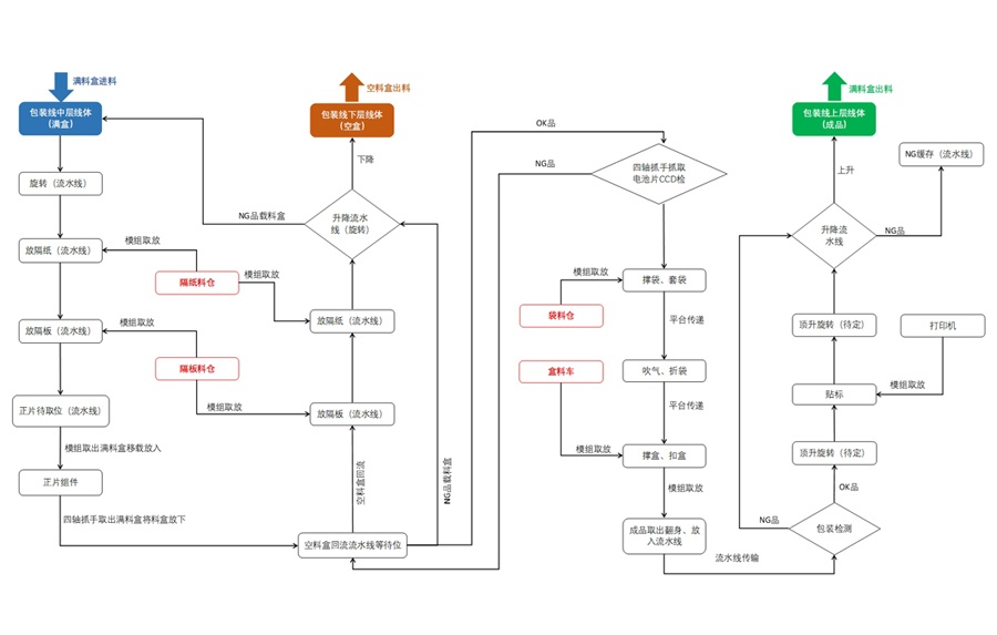
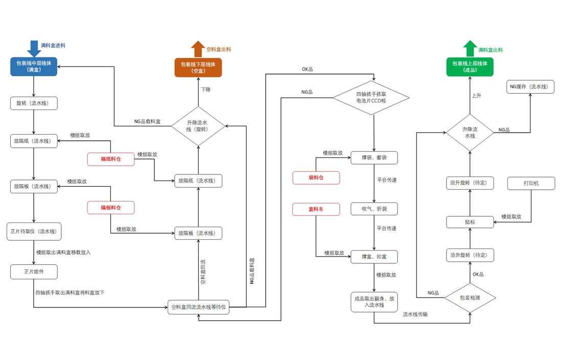
四、流程圖

五、設備平面布局圖

工位說明:
1、空盒放隔板;2、空盒放隔紙;3、滿盒放隔紙;4、滿盒放隔板;5、正片;6、視覺檢測;7、套袋;8、折袋;9、扣盒;10、產品翻轉出料;11、包裝檢測;12、頂升旋轉;13、貼標;14、頂升旋轉。
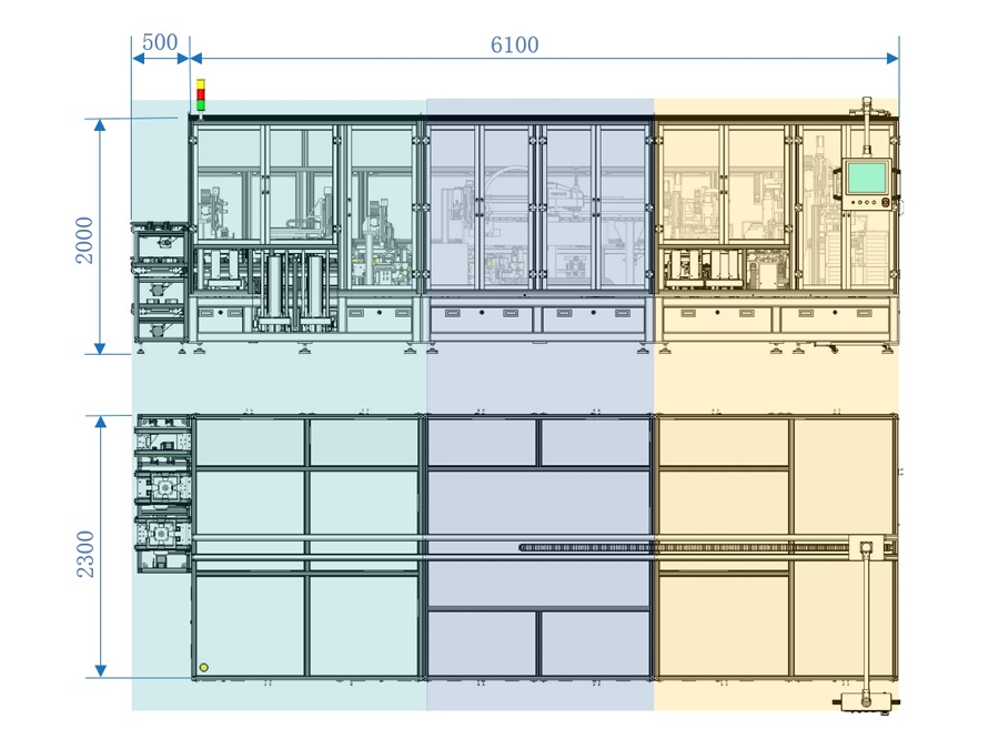
一、外觀尺寸

說明:
1. 設備由3臺獨立模塊組合而成,主體尺寸L6100mm,W2300mm,H2000mm;
2.頭部設計接料及空盒回收緩存流水線,可根據現場的實際需求配置長度(500mm以上)。
二、外部配置介紹
三、設備參數
四、設備3D功能塊布局示意圖

說明:
設備由放輔料設備、正片視覺設備、套袋包盒設備及流水線組合而成,主體尺寸L6100mm,W2300mm,H2000mm。



當前位置: